44118太阳成城集团
关于2020年拟推荐省级课程思政教学改革研究项目的公示
校属各单位、各部门:
根据湖南省教育厅《关于做好2020年湖南省普通高等学校课程思政建设研究项目申报工作的通知》(湘教通〔2020〕176号)和学校《关于做好2020年湖南省普通高等学校课程思政建设研究项目申报工作的通知》(校教通〔2020〕58号)的文件精神,经教师申报,学校评审,现对拟推荐申报2020年省级课程思政教学改革研究项目进行公示。公示期间,对评审结果有异议的组织和个人请以书面形式向教务处反映。反映问题应实事求是,并尽可能提供具体情况,一经核实取消推荐资格。公示时间从8月12日至8月19日。
公示联系处室:教务处:田老师,联系电话:0738-8372905;邮箱:191231748@qq.com;
纪委监察处:0738-8325900
附件:2020年拟推荐申报省级课程思政教改项目评审结果公示表
44118太阳成城集团教务处
2020年8月12日
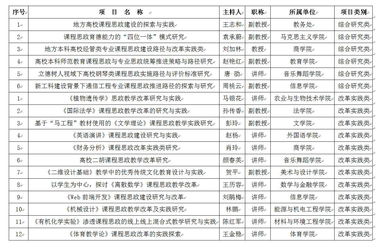
2020年拟推荐申报省级课程思政教改项目评审结果公示表
备注:排名不分先后